Service Charges and Ordering
Single Cell Targeted DNA Sequencing
- Targeted DNA sequencing of 5,000 – 10,000 cells per sample
- Choose from pre-designed target panels or custom panels
Service prices
Price varies with the following factors:
- Target panel (predesigned or custom)
- Number of target cells (affecting the sequencing cost)
- Needs in bioinformatics analysis
- Affiliated institute (HKU, local academics, overseas academics, etc)
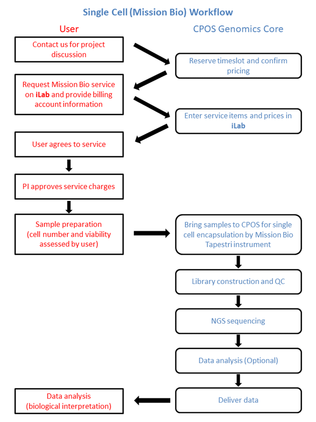
The Core offers Tapestri run to encapsulate single cells from cell suspension, subsequent library preparation and Illumina sequencing. Please contact Dr KWOK, Hin (mbsinglecell.cpos@hku.hk / 2831-5483) for project discussion.
Service ordering
Please refer to Sample Preparation and Submission section for sample requirements.
Please submit service request through iLab.
Technical Details
Single cell encapsulation
The system is able to capture 5,000 to 10,000 cells per sample from a single cell suspension.
Users are required to submit a cell suspension of 3,000 – 4,000 cells per μl, of size 30 μm or smaller and of good viability (80% or above).
In the Tapestri instrument, cells will be first partitioned, lysed and treated with protease to remove DNA-binding proteins, hence releasing DNA. In the next step, lysed cells will be mixed with barcoding beads and reagent mix to generate barcoded cells in droplets. They will then undergo target amplification using multiplexed PCR to amplify regions of interest. Droplets will then be disrupted to release barcoded DNA for library amplification with addition of Illumina adapters. Purified final libraries are then ready for sequencing. Library fragments containing the same cell barcode sequences can be associated with each other.

Source: Mission Bio
Library Preparation
The service will include library preparation after single cell encapsulation.
Sequencing Run
Libraries generated are compatible with Illumina sequencers. In order to read the insert sequences on one end, and the barcode on the other end, paired-end sequencing reads are required.
Vendor’s specification recommends an average coverage of 60 – 80X. Total reads (in millions) required is given by this formula:
Number of expected cells x number of amplicons x recommended coverage
Workflow

Sample Preparation and Submission
Cell requirement for single cell DNA sequencing
For each sample, users are asked to submit a cell suspension of
– concentration 3,000 – 4,000 cells per μl
– size 30 μm or smaller
– well-dissociated without clumps or doublets
– good viability (>80% viable)
– re-suspended in 1x DPBS without Ca2+/Mg2+
Sample Submission
Please contact our colleagues in advance (via phone/email shown here) before bringing the samples to the Core.
After sample submission date and details confirmed, please submit service request through iLab.
Please submit Single Cell (Mission Bio) sample submission form as attachment in iLab.
Useful Links
For more information
Contact
Dr KWOK, Hin
Ms CHENG, Lilian


